֤ȯÃû³Æ£ºjdbµç×ÓÍøÕ¾¹É·Ý ¹ÉƱ´úÂ룺002495
¶ÃØÐÅÏä
Ͷ×ÊÕß¹ØÏµ»¥¶¯Æ½Ì¨
¿Í»§ÁôÑÔ

ÕªÒª£º×îÐÂÐÞ¶©µÄÐÅÅûйæÓÚ2021Äê5ÔÂ1ÈÕÕýʽʩÐС£¡£¡£¡£¡£¡£¡£¡£´Ë´ÎÐÞ¶©¼ÈÓëС¶Ö¤È¯·¨¡·Ïà¹ØÖÆ¶È×÷ÁËÓÐÓÃÏνӣ¬£¬£¬£¬£¬£¬£¬£¬Ò²»ØÓ¦Á˽üÄêÀ´ÐÅÏ¢Åû¶ÊÂÇéÖб£´æµÄÍ»³öÎÊÌâ¡£¡£¡£¡£¡£¡£¡£¡£Õë¶ÔÐÅÅûйæµÄÐÞ¶©Òªµã£¬£¬£¬£¬£¬£¬£¬£¬±¾ÎÄ×ÅÖØ¶ÔÐÅÏ¢Åû¶ÒåÎñÈËÁìÓò¡¢ÐÅÏ¢Åû¶»ù±¾ÒªÇó¡¢°´ÆÚ±¨¸æÖƶȡ¢¡°ÖØ´óÊÂÎñ¡±±ä»»¡¢ÐÅÏ¢Åû¶ÊÂÎñ¹ÜÀíÖÆ¶ÈÒÔ¼°ÐÅÏ¢Åû¶Υ·¨Î¥¹æÖ´·¨ÔðÈεȷ½Ãæ¾ÙÐÐÊáÀí¡¢ÆÀÎö²¢ÌáÐѺϹæÒªµã¡£¡£¡£¡£¡£¡£¡£¡£
С¶Ö¤È¯·¨¡·µÚ78Ìõ»®¶¨£º¡°¿¯ÐÐÈ˼°Ö´·¨¡¢ÐÐÕþ¹æÔòºÍ¹úÎñԺ֤ȯ¼àÊÓ¹ÜÀí»ú¹¹»®¶¨µÄÆäËûÐÅÏ¢Åû¶ÒåÎñÈË£¬£¬£¬£¬£¬£¬£¬£¬Ó¦µ±ÊµÊ±ÒÀ·¨ÍÆÐÐÐÅÏ¢Åû¶ÒåÎñ¡£¡£¡£¡£¡£¡£¡£¡£ÐÅÏ¢Åû¶ÒåÎñÈËÅû¶µÄÐÅÏ¢£¬£¬£¬£¬£¬£¬£¬£¬Ó¦ÈÏÕæÊµ¡¢×¼È·¡¢ÍêÕû£¬£¬£¬£¬£¬£¬£¬£¬¼òÃ÷ÇåÎú£¬£¬£¬£¬£¬£¬£¬£¬Í¨Ë×Ò×¶®£¬£¬£¬£¬£¬£¬£¬£¬²»µÃÓÐÐéα¼Í¼¡¢Îóµ¼ÐÔ³ÂÊö»òÕßÖØ´óÒÅ©¡£¡£¡£¡£¡£¡£¡£¡£¡±ËùνÒÀ·¨Åû¶£¬£¬£¬£¬£¬£¬£¬£¬°üÀ¨¿¯ÐйûÕæ¡¢ÉÏÊйûÕæºÍÉÏÊкóµÄÒ»Á¬ÐÅÏ¢¹ûÕæ¡£¡£¡£¡£¡£¡£¡£¡£ÐÅÏ¢Åû¶һֱÉÏÊй«Ë¾Î¥·¨Î¥¹æµÄ¡°ÖØÔÖÇø¡±£¬£¬£¬£¬£¬£¬£¬£¬2020ÄêÖ¤¼à»áÐû²¼µÄ20Æðµä·¶Î¥·¨°¸ÀýÖУ¬£¬£¬£¬£¬£¬£¬£¬Áè¼ÝÒ»°ëÒÔÉÏÊôÓÚÐÅÏ¢Åû¶Υ·¨£¬£¬£¬£¬£¬£¬£¬£¬ÏêÏ¸Éæ¼°²ÆÎñÔì¼Ù¡¢×ʽðÕ¼Óá¢Î¥¹æ¹ØÁªÉúÒ⡢Υ¹æµ£±£µÈ¶àÖÖÎ¥·¨ÇéÐΡ£¡£¡£¡£¡£¡£¡£¡£¡°ÁãÈÝÈÌ¡±î¿ÏµÌ¬ÊÆÏ£¬£¬£¬£¬£¬£¬£¬£¬ÉÏÊй«Ë¾ÐÅÏ¢Åû¶Υ·¨½«ÒÀ¾ÉÊÇî¿Ïµ²¿·ÖÑÏË๥»÷µÄ¡°ÖØÍ·Ï·¡±£¬£¬£¬£¬£¬£¬£¬£¬Ëæ×ÅС¶Ö¤È¯·¨¡·¡¢¡¶ÐÌ·¨ÐÞÕý°¸£¨Ê®Ò»£©¡·ÒÔ¼°Ê×µ¥Ö¤È¯¾À·×ÌØÊâ´ú±íÈËËßËϵÄÂ䵨£¬£¬£¬£¬£¬£¬£¬£¬¿ÉÒÔºÏÀíÔ¤¼û2021ÄêÐÅÅûÎ¥¹æµÄ²é´¦Æµ´ÎºÍÁ¦¶È½«ÓÐÔöÎÞ¼õ£¬£¬£¬£¬£¬£¬£¬£¬ÐÅÏ¢Åû¶ÊÂÇéÒ»¶¨ÊÇÉÏÊй«Ë¾µÈÐÅÅûÒåÎñÖ÷Ìå¸ß¶È¹Ø×¢µÄºÏ¹æÊÂÏî¡£¡£¡£¡£¡£¡£¡£¡£
2021Äê5ÔÂ1ÈÕ£¬£¬£¬£¬£¬£¬£¬£¬Ö¤¼à»áÐû²¼ÐÞ¶©ºóµÄ¡¶ÉÏÊй«Ë¾ÐÅÏ¢Åû¶¹ÜÀí²½·¥¡·£¨ÒÔϼò³Æ¡°ÐÅÅûй桱£©ÕýʽʵÑé¡£¡£¡£¡£¡£¡£¡£¡£Ê±¸ô14Ä꣬£¬£¬£¬£¬£¬£¬£¬2007Äê¡¶ÉÏÊй«Ë¾ÐÅÏ¢Åû¶¹ÜÀí²½·¥¡·£¨ÒÔϼò³Æ¡°Ô¡¶ÐÅÅû²½·¥¡·¡±£©ÓÀ´Ê×´ÎÐÞ¶©£¬£¬£¬£¬£¬£¬£¬£¬¼ÈÓëС¶Ö¤È¯·¨¡·µÄÏà¹ØÖÆ¶È°²ÅÅ×÷ÁËÓÐÓÃÏνӣ¬£¬£¬£¬£¬£¬£¬£¬Ò²Õë¶Ô½üÄêÀ´ÐÅÏ¢Åû¶±£´æµÄÍ»³öÎÊÌâ¾ÙÐÐÁË¡°ÓеķÅʸ¡±£¬£¬£¬£¬£¬£¬£¬£¬¶ÔÉÏÊй«Ë¾¼°Ïà¹ØÔðÈÎÖ÷ÌåÌá³ö¸üΪÏ꾡¡¢ÑÏ¿ÁµÄÐÅÏ¢Åû¶ҪÇ󡣡£¡£¡£¡£¡£¡£¡£Öµ´ËÐÅÅûйæÕýʽʩÐÐÖ®¼Ê£¬£¬£¬£¬£¬£¬£¬£¬±¾ÎĶÔÐÅÅûйæÐÞ¶©Òªµã¾ÙÐÐÆÀÎö£¬£¬£¬£¬£¬£¬£¬£¬Ö¼ÔÚÖúÁ¦ÉÏÊй«Ë¾µÈÒåÎñÖ÷ÌåÏàʶÐÅÅûйæÏµÄÐÅÏ¢Åû¶ÊÂÇéºÏ¹æÒªµã£¬£¬£¬£¬£¬£¬£¬£¬Ö»¹ÜïÔÌ¡¢×èÖ¹Òò²»ÊìϤÐÂ¹æ¶øµ¼ÖµÄÎ¥·¨Î¥¹æÐÐΪ¡£¡£¡£¡£¡£¡£¡£¡£
Ò»¡¢Ã÷È·½ç¶¨ÐÅÏ¢Åû¶ÒåÎñÈËÁìÓò
ÐÅÅûйæÐÂÔöÁ˹ØÓÚÐÅÏ¢Åû¶ÒåÎñÈËÏêϸÁìÓòµÄ»®¶¨£¬£¬£¬£¬£¬£¬£¬£¬µÚ62ÌõÃ÷È·ÁËÐÅÅûÒåÎñÈ˲»µ«°üÀ¨ÉÏÊй«Ë¾¼°Æä¶¼à¸ß£¬£¬£¬£¬£¬£¬£¬£¬»¹°üÀ¨ÉÏÊй«Ë¾¹É¶«¡¢Êµ¿ØÈË£¬£¬£¬£¬£¬£¬£¬£¬ÊÕ¹ºÈË£¬£¬£¬£¬£¬£¬£¬£¬ÖØ´ó×ʲúÖØ×é¡¢ÔÙÈÚ×Ê¡¢ÖØ´óÉúÒâÓйظ÷·½µÈÖ÷Ì壬£¬£¬£¬£¬£¬£¬£¬ÒÔ¼°ÐÝÒµ¹ÜÀíÈ˼°Æä³ÉÔ±µÈÖ÷Ìå¡£¡£¡£¡£¡£¡£¡£¡£Ô¡¶Ö¤È¯·¨¡·µÚ63ÌõËäÈ»×ÅÖØÇ¿µ÷ÁË¿¯ÐÐÈ˺ÍÉÏÊй«Ë¾µÄÐÅÅûÒåÎñ£¬£¬£¬£¬£¬£¬£¬£¬µ«Í¬Ê±Ò²Èõ»¯ÁËÉÏÊй«Ë¾¹É¶«¼°ÉúÒâµÐÊÖ·½µÈÖ÷ÌåµÄÐÅÅûÔðÈΣ¬£¬£¬£¬£¬£¬£¬£¬Ð¡¶Ö¤È¯·¨¡·µÚ78ÌõÔÚÐÅÅûÒåÎñÈ˹æÄ£µÄ½ç¶¨ÉÏ£¬£¬£¬£¬£¬£¬£¬£¬Í»ÆÆÁËÒÔ¿¯ÐÐÈ˺ÍÉÏÊй«Ë¾ÎªµÚÒ»ÔðÈÎÈ˵ĹæÖÆÂß¼£¬£¬£¬£¬£¬£¬£¬£¬È·Á¢ÁËÒÔ¡°ÐÅÏ¢Åû¶ÒåÎñÈË¡±Îª¹æÖƹ¤¾ßµÄî¿ÏµÔÔò£¬£¬£¬£¬£¬£¬£¬£¬ÐÅÅûйæµÚ62ÌõÔòÔÚС¶Ö¤È¯·¨¡·µÚ78ÌõÔÔòÐÔ»®¶¨µÄ»ù´¡ÉÏ×÷Á˽øÒ»²½Ï¸»¯¡£¡£¡£¡£¡£¡£¡£¡£
ÐÅÅûÐÂ¹æ¹ØÓÚÐÅÅûÒåÎñÈËÁìÓòµÄͳºÏÓÐÀûÓÚÇ¿»¯Ö¤È¯Êг¡ÐÅÏ¢Åû¶µÄÕûÌåЧÂʺÍÖÊÁ¿¡£¡£¡£¡£¡£¡£¡£¡£ÔÚÐÅÅûÒåÎñÈËÁìÓò¡°´óһͳ¡±µÄ¹æÖÆÂ߼ϣ¬£¬£¬£¬£¬£¬£¬£¬ÐÅÅûй治ÔÙµ¥¶ÀÉ趨¹É¶«¡¢Êµ¿ØÈËÅäºÏÉÏÊй«Ë¾ÍÆÐÐÐÅÅûÒåÎñµÄÏà¹Ø»®¶¨¼°ÆäÖ´·¨ÔðÈΣ¬£¬£¬£¬£¬£¬£¬£¬ÈκÎÐÅÅûÒåÎñÈËÎ´ÍÆÐÐÐÅÅûÒåÎñµÄ£¬£¬£¬£¬£¬£¬£¬£¬¶¼½«ÒÀ·¨¼ç¸ºÏìÓ¦ÐÐÕþ¡¢ÒÔÖÂÐÌÊÂÔðÈΡ£¡£¡£¡£¡£¡£¡£¡£

¶þ¡¢ÍêÉÆÐÅÏ¢Åû¶µÄ»ù±¾ÒªÇó
(Ò») ÐÅÏ¢Åû¶Ӧ×öµ½¹«Õý¡¢¼òÃ÷ÇåÎú¡¢Í¨Ë×Ò×¶®
ÐÅÅûйæµÚ3ÌõÍêÉÆÁËÐÅÏ¢Åû¶µÄ»ùÀ´Ô´Ôò£ºÒ»ÊÇÍêÉÆÁËÐÅÏ¢Åû¶¹«ÕýÔÔò£¬£¬£¬£¬£¬£¬£¬£¬°ü¹ÜÐÅÏ¢Åû¶¶ÔËùÓÐͶ×ÊÕßÒ»ÊÓͬÈÊ£»£»£»£»£»£»¶þÊÇÐÂÔöÁË¡°¼òÃ÷ÇåÎú¡¢Í¨Ë×Ò×¶®¡±Ö®ÒªÇ󣬣¬£¬£¬£¬£¬£¬£¬Ôöǿͨ¸æÄÚÈݵĿɶÁÐÔºÍÒ×¶®ÐÔ¡£¡£¡£¡£¡£¡£¡£¡£
×¢²áÖÆË¢ÐµÄÒªº¦ÔÚÓÚÐÅÏ¢Åû¶£¬£¬£¬£¬£¬£¬£¬£¬ÐÅÏ¢Åû¶µÄÂä½ÅµãÔÚÓÚͶ×ÊÕß¡£¡£¡£¡£¡£¡£¡£¡£ÎªÇÐʵ°ü¹ÜͶ×ÊÕßµÄÖªÇéȨ£¬£¬£¬£¬£¬£¬£¬£¬Åû¶ÐÅÏ¢µÄʱ¼äÓ¦³ä·Ö˼Á¿Í¨Ë×Ͷ×ÊÕßµÄÔĶÁ¡¢ÆÊÎö¡¢Ã÷È·ÄÜÁ¦£¬£¬£¬£¬£¬£¬£¬£¬Ïà¹ØÐÅÏ¢Ó¦ÒÔ¼òÃ÷Ò×¶®¶øÓÖ²»Ó°ÏìÕæÊµµÄ·½·¨¹ûÕæ£¬£¬£¬£¬£¬£¬£¬£¬´Ó¶øÊµÖÊÐԵذü¹ÜͶ×ÊÕßÖªÇéȨ¡£¡£¡£¡£¡£¡£¡£¡£´Ó½üÄêÀ´IPOÉ걨·´ÏìÀ´¿´£¬£¬£¬£¬£¬£¬£¬£¬²»ÉÙ¹«Ë¾ÊÕµ½µÄ·´ÏìÊÇÒªÇóÆä¶ÔÕйÉ˵Ã÷ÊéÖеÄÄÚÈݾÙÐмòÃ÷ÇåÎú¡¢Í¨Ë×Ò×¶®µÄ±íÊö¡£¡£¡£¡£¡£¡£¡£¡£Ö»¹Ü¸ÃÒªÇó½ÏΪÔÔòÐÔ£¬£¬£¬£¬£¬£¬£¬£¬µ«ÈôÊÇÐÅÏ¢Åû¶ÒåÎñÈËÅû¶µÄÐÅϢδµÖ´ï¡°¼òÃ÷ÇåÎú¡¢Í¨Ë×Ò×¶®¡±µÄ±ê×¼£¬£¬£¬£¬£¬£¬£¬£¬Í¬Ñù¿ÉÄÜ×é³ÉС¶Ö¤È¯·¨¡·µÚ197ÌõËùÊö¡°Î´Æ¾Ö¤±¾¹æÔò¶¨ÍÆÐÐÐÅÏ¢Åû¶ÒåÎñ¡±£¬£¬£¬£¬£¬£¬£¬£¬´Ó¶øÃæÁÙÐÐÕþ´¦·ÖµÄЧ¹û¡£¡£¡£¡£¡£¡£¡£¡£

(¶þ) ÐÂÔöÕë¶Ô×ÔÔ¸ÐÔÐÅÏ¢Åû¶µÄ¹æÖÆ
ÐÅÅûйæµÚ5ÌõÏνÓС¶Ö¤È¯·¨¡·µÚ84ÌõÖ®»®¶¨£¬£¬£¬£¬£¬£¬£¬£¬¶Ô×ÔÔ¸Åû¶ÐÐΪ¾ÙÐÐÁËרÃŹæÖÆ£¬£¬£¬£¬£¬£¬£¬£¬×ÔÔ¸Åû¶²»µÃÓëÒÀ·¨Åû¶µÄÐÅÏ¢Ïà³åÍ»£¬£¬£¬£¬£¬£¬£¬£¬²»µÃÎóµ¼Í¶×ÊÕߣ¬£¬£¬£¬£¬£¬£¬£¬²¢ÇÒÓ¦µ±¼á³ÖÐÅÏ¢Åû¶µÄÒ»Á¬ÐÔºÍÒ»ÖÂÐÔ£¬£¬£¬£¬£¬£¬£¬£¬²»µÃÑ¡ÔñÐÔÅû¶¡£¡£¡£¡£¡£¡£¡£¡£ÓÈÐë×¢ÖØ£¬£¬£¬£¬£¬£¬£¬£¬ÐÅÅûÒåÎñÈ˲»µÃʹÓÃ×ÔÔ¸Åû¶²»µ±Ó°Ïì֤ȯÉúÒâ¼ÛÇ®£¬£¬£¬£¬£¬£¬£¬£¬²»µÃʹÓÃ×ÔÔ¸Åû¶´ÓÊÂÊг¡Ê¹ÓõÈÎ¥·¨Î¥¹æÐÐΪ¡£¡£¡£¡£¡£¡£¡£¡£
½üÄêÀ´£¬£¬£¬£¬£¬£¬£¬£¬ÉÏÊй«Ë¾×ÔÔ¸Åû¶Àú³ÌÖÐÂÒÏó´ÔÉú£¬£¬£¬£¬£¬£¬£¬£¬²»·¦½èÖú×ÔÔ¸Åû¶¡°³´¿´·¨¡¢²äÈÈÃÅ¡±µÄÎ¥·¨Î¥¹æÇéÐΣ¬£¬£¬£¬£¬£¬£¬£¬î¿Ïµ²ã¶ÔÑ¡ÔñÐÔÐÅÅûÐÐΪ¼á³Ö¸ß¶È¹Ø×¢¡£¡£¡£¡£¡£¡£¡£¡£ÒÔÍù£¬£¬£¬£¬£¬£¬£¬£¬²¿·ÖÉÏÊй«Ë¾Í¨¹ýe»¥¶¯¡¢»¥¶¯Òס¢Î¢ÐŹ«ÖںŵÈÇþµÀ£¬£¬£¬£¬£¬£¬£¬£¬½öÅû¶²¿·ÖÉæ¼°ÈÈÃÅÌâ²ÄµÄÓªÒµ»òºÏ×÷ÐÅÏ¢£¬£¬£¬£¬£¬£¬£¬£¬²¢Î´×¼È·¡¢ÍêÕûµØÅû¶Ïà¹ØÓªÒµ¶ÔÒµ¼¨µÄÓ°Ï죬£¬£¬£¬£¬£¬£¬£¬¶ÔͶ×ÊÕßÔì³ÉÎóµ¼£¬£¬£¬£¬£¬£¬£¬£¬Òý·¢¹É¼ÛÒì³£²¨¶¯£¬£¬£¬£¬£¬£¬£¬£¬Êг¡Ó°Ïì±°ÁÓ¡£¡£¡£¡£¡£¡£¡£¡£ÒßÇéʱ´ú£¬£¬£¬£¬£¬£¬£¬£¬Ò²ÔøÓÐÉÏÊй«Ë¾²äйÚÒßÇé³´×÷ÒßÃç¡¢¿ÚÕÖ¿´·¨£¬£¬£¬£¬£¬£¬£¬£¬Òý·¢¹«Ë¾¹É¼ÛµÄÒì³£²¨¶¯¡£¡£¡£¡£¡£¡£¡£¡£¸ÃµÈÐÅÅûÐÐΪÓë×ÔÔ¸Åû¶µÄ³õÖ¾ºÍÒªÇóÄÏÔ¯±±ÕÞ£¬£¬£¬£¬£¬£¬£¬£¬×ÔÔ¸Åû¶²»ÊÇËæÒâÅû¶ºÍÈÎÐÔÅû¶£¬£¬£¬£¬£¬£¬£¬£¬ÉÏÊй«Ë¾Ó¦µ±³ÏÐÅÖ´ÐÐ×ÔÔ¸ÐÅÅûÖÆ¶È¡¢ÑÏ¿á×ñÕÕ×ÔÔ¸ÐÅÅûÒªÇ󣬣¬£¬£¬£¬£¬£¬£¬²»È»²»µ«²»¿ÉÏò¹«ÖÚͶ×ÊÕßչʾ¹«Ë¾Ä±»®ÇéÐΣ¬£¬£¬£¬£¬£¬£¬£¬·´¶ø»áÒý·¢î¿Ïµ¹Ø×¢£¬£¬£¬£¬£¬£¬£¬£¬ÒÔÖÂÕÐÖÂÐÐÕþ´¦·Ö¡£¡£¡£¡£¡£¡£¡£¡£

(Èý) ϸ»¯Åû¶ýÌåÒªÇó
ÐÅÅûйæµÚ8ÌõÃ÷È·£¬£¬£¬£¬£¬£¬£¬£¬¹ØÓÚ°´ÆÚ±¨¸æ¡¢ÊÕ¹º±¨¸æÊéµÈÎļþ£¬£¬£¬£¬£¬£¬£¬£¬½öÕªÒªÐèÒªÔÚ֤ȯÉúÒâËùµÄÍøÕ¾ºÍÇкÏÖйúÖ¤¼à»á»®¶¨Ìõ¼þµÄ±¨¿¯Åû¶£¬£¬£¬£¬£¬£¬£¬£¬ÆäËûÄÚÈÝÔÚÉúÒâËùµÄÍøÕ¾ºÍÇкÏÖйúÖ¤¼à»á»®¶¨Ìõ¼þµÄ±¨¿¯ÒÀ·¨¿ª°ìµÄÍøÕ¾Åû¶¼´¿É¡£¡£¡£¡£¡£¡£¡£¡£ÕâÒ»ÐÞ¶©Çø·Ö²î±ðÐÅÏ¢µÄÅû¶ÇþµÀ£¬£¬£¬£¬£¬£¬£¬£¬½µµÍÁËÉÏÊй«Ë¾ÐÅÅû±¾Ç®£¬£¬£¬£¬£¬£¬£¬£¬ÌáÉýÁËÉÏÊй«Ë¾ÐÅÅûЧÂÊ¡£¡£¡£¡£¡£¡£¡£¡£

Èý¡¢ÍêÉÆ°´ÆÚ±¨¸æÖƶÈ
(Ò») Ð޸İ´ÆÚ±¨¸æ¹æÄ£
ÐÅÅûйæµÚ12Ìõµ÷½âÁËÐèÒªÅû¶µÄ°´ÆÚ±¨¸æµÄ¹æÄ££¬£¬£¬£¬£¬£¬£¬£¬É¾³ýÁËÔ¡¶ÐÅÅû²½·¥¡·ÀïÓйؼ¾¶È±¨¸æµÄÏà¹Ø»®¶¨£¬£¬£¬£¬£¬£¬£¬£¬Ã÷È·Á˰´ÆÚ±¨¸æ°üÀ¨½ö°üÀ¨Äê¶È±¨¸æºÍÖÐÆÚ±¨¸æ¡£¡£¡£¡£¡£¡£¡£¡£µ«Ðè×¢ÖØ£¬£¬£¬£¬£¬£¬£¬£¬¼¾¶È±¨¸æµÄÅû¶ÓÉÉúÒâËùÔÚÆäÓªÒµ¹æÔòÖÐÃ÷È·£¬£¬£¬£¬£¬£¬£¬£¬ÉϽ»Ëù¡¢Éî½»ËùÏà¹Ø¹æÔòÖоù¶Ô¼¾¶È±¨¸æµÄÅû¶×÷³öÁËÏêϸ»®¶¨£¬£¬£¬£¬£¬£¬£¬£¬ÏÖÐÐÅûÂ¶ÖÆ¶È¶ÔͶ×ÊÕßÖªÇéȨµÄ±£»£»£»£»£»£»¤Á¦¶È²¢Î´½µµÍ¡£¡£¡£¡£¡£¡£¡£¡£

(¶þ) ÍêÉÆ¶¼à¸ßÒìÒéÉùÃ÷ÖÆ¶È
ÐÅÅûйæµÚ16ÌõÍêÉÆÁ˶¼à¸ßÒìÒéÉùÃ÷ÖÆ¶È¡£¡£¡£¡£¡£¡£¡£¡£µÚÒ»£¬£¬£¬£¬£¬£¬£¬£¬Ã÷È·ÁËδ¾¶Ê»áÉóÒéͨ¹ýµÄ°´ÆÚ±¨¸æ²»µÃÅû¶¡£¡£¡£¡£¡£¡£¡£¡£µÚ¶þ£¬£¬£¬£¬£¬£¬£¬£¬¶Ê¡¢¼àÊÂÎÞ·¨°ü¹Ü°´ÆÚ±¨¸æÄÚÈݵÄÕæÊµÐÔ¡¢×¼È·ÐÔ¡¢ÍêÕûÐÔ»òÕßÓÐÒìÒéµÄ£¬£¬£¬£¬£¬£¬£¬£¬Ó¦µ±ÔÚ¶Ê»á»òÕß¼àÊ»áÉóÒé°´ÆÚ±¨¸æÊ±Í¶×赲Ʊ»òÆúȨƱ¡£¡£¡£¡£¡£¡£¡£¡£µÚÈý£¬£¬£¬£¬£¬£¬£¬£¬¶¼à¸ßÎÞ·¨°ü¹Ü°´ÆÚ±¨¸æÄÚÈݵÄÕæÊµÐÔ¡¢×¼È·ÐÔ¡¢ÍêÕûÐÔ»òÕßÓÐÒìÒéµÄ£¬£¬£¬£¬£¬£¬£¬£¬Ó¦µ±ÔÚÊéÃæÈ·ÈÏÒâ¼ûÖнÒÏþÒâ¼û²¢³ÂÊöÀíÓÉ£¬£¬£¬£¬£¬£¬£¬£¬½ÒÏþÒâ¼ûÓ¦×ñÕÕÉóÉ÷ÔÔò¡£¡£¡£¡£¡£¡£¡£¡£
ƾ֤ÉϽ»Ëùת´ï£¬£¬£¬£¬£¬£¬£¬£¬2020ÄêÉϽ»Ëù¹ûÕæÈ϶¨47È˲»Êʺϵ£µ±ÉÏÊй«Ë¾¶¼à¸ß£¬£¬£¬£¬£¬£¬£¬£¬Í¬±ÈÔöÌí88%£»£»£»£»£»£»´¦Öóͷ£¶¼à¸ß556È˴Σ¬£¬£¬£¬£¬£¬£¬£¬Í¬±ÈÔöÌí4.32%£¬£¬£¬£¬£¬£¬£¬£¬[×¢1]¶¼à¸ßµÄÂÄְΣº¦ÓÐËùÔö´ó¡£¡£¡£¡£¡£¡£¡£¡£ÐÅÅûйæÍêÉÆÁ˶¼à¸ßµÄÒìÒéÉùÃ÷ÖÆ¶È£¬£¬£¬£¬£¬£¬£¬£¬¶¼à¸ßÔÚÉóÒé°´ÆÚ±¨¸æÀú³ÌÖпÉÊʵ±ÔËÓÃÒìÒéÉùÃ÷ÖÆ¶ÈÒÔ°ü¹Ü×ÔÉíÕýµ±È¨Òæ¡£¡£¡£¡£¡£¡£¡£¡£Í¬Ê±ÌØÊâÇ¿µ÷£¬£¬£¬£¬£¬£¬£¬£¬½ÒÏþÒìÒéÉùÃ÷µÄ£¬£¬£¬£¬£¬£¬£¬£¬Ó¦µ±ÔÚ¶Ê»á»òÕß¼àÊ»áÉóÒé¡¢ÉóÉó°´ÆÚ±¨¸æÊ±Í¶×赲Ʊ»òÕ߯úȨƱ£¬£¬£¬£¬£¬£¬£¬£¬²»È»ÆäÐÐΪÔò±£´æÄÚÔÚÂ߼ì¶Ü£¬£¬£¬£¬£¬£¬£¬£¬ÇÒ¿ÉÄÜÓÕ·¢Í¶ÆõÐÐΪ¡£¡£¡£¡£¡£¡£¡£¡£ÇÒÐè×¢ÖØ£¬£¬£¬£¬£¬£¬£¬£¬²»¿É½öÒò½ÒÏþ¡°²»°ü¹Ü¡±Òâ¼û¶øËäÈ»ÃâÈ¥¶¼à¸ß¶ÔÐÅÏ¢Åû¶µÄ·¨¶¨°ü¹ÜÔðÈΣ¬£¬£¬£¬£¬£¬£¬£¬ÔðÈÎÈ϶¨½¹µãÈÔÔÚÓÚÊÇ·ñÇÚÃ㾡Ô𣬣¬£¬£¬£¬£¬£¬£¬ÍŽᡶÐÅÏ¢Åû¶Υ·¨ÐÐΪÐÐÕþÔðÈÎÈ϶¨¹æÔò¡·µÚ21ÌõµÄ»®¶¨£¬£¬£¬£¬£¬£¬£¬£¬ÃâÔðµÄ×îµä·¶ÇéÐÎÖ®Ò»ÊÇ¡°µ±ÊÂÈ˶ÔÈ϶¨µÄÐÅÏ¢Åû¶Υ·¨ÊÂÏîÌá³öÏêϸÒìÒé¼Í¼ÓÚ¶Ê»ᡢ¼àÊ»ᡢ¹«Ë¾°ì¹«»á¾Û»á¼Í¼µÈ£¬£¬£¬£¬£¬£¬£¬£¬²¢ÔÚÉÏÊö¾Û»áÖÐͶ×赲Ʊ¡±£¬£¬£¬£¬£¬£¬£¬£¬ÉêÑÔÖ®£¬£¬£¬£¬£¬£¬£¬£¬Í¶ÆúȨƱ²¢²»ÊÇ×ãÒÔÃâÔðµÄ·¨¶¨ÊÂÓÉ¡£¡£¡£¡£¡£¡£¡£¡£

ËÄ¡¢Ôö²¹Ï¸»¯¡°ÖØ´óÊÂÎñ¡±ÇéÐÎ
¡¶ÐÅÅû²½·¥¡·µÚ22Ìõ¶Ô¡°ÖØ´óÊÂÎñ¡±×÷ÁË´ó·ùÐÞ¶©£¬£¬£¬£¬£¬£¬£¬£¬²»µ«¶ÔС¶Ö¤È¯·¨¡·µÚ80ÌõµÚ2¿î»®¶¨µÄÖØ´óÊÂÎñ×÷ÁËÔ®Òý»®¶¨£¬£¬£¬£¬£¬£¬£¬£¬»¹¶Ô¹«Ë¾Ä±»®¡¢Òµ¼¨¡¢¹ÜÀí²ãµÈ¿ÉÄܶԹɼ۱¬·¢½Ï´óÓ°ÏìµÄÊÂÎñ¾ÙÐл®¶¨£¬£¬£¬£¬£¬£¬£¬£¬²¢ÐÂÔöÁË¡°Æ¸ÓûòÕß½âÆ¸Îª¹«Ë¾Éó¼ÆµÄ»á¼ÆÊ¦ÊÂÎñËù¡±ÕâÒ»ÖØ´óÊÂÎñ£¬£¬£¬£¬£¬£¬£¬£¬·´Ó¦³öî¿Ïµ²ã¶ÔÉÏÊй«Ë¾²ÆÎñÔì¼ÙÐÐΪµÄÇ×½ü¹Ø×¢¡£¡£¡£¡£¡£¡£¡£¡£[×¢2]¡°ÖØ´óÊÂÎñ¡±µÄ¹æÄ£½ç¶¨¼«ÎªÖ÷Òª£¬£¬£¬£¬£¬£¬£¬£¬Ò»ÊÇÉæ¼°ÊÇ·ñÐèÒªÐÅÏ¢Åû¶£¬£¬£¬£¬£¬£¬£¬£¬½ø¶øÉæ¼°ÊÇ·ñ×é³ÉÐÅÅûÎ¥·¨£»£»£»£»£»£»¶þÊÇÉæ¼°ÊÇ·ñ¹¹ÊÇÄÚÄ»ÐÅÏ¢£¬£¬£¬£¬£¬£¬£¬£¬½ø¶øÉæ¼°ÊÇ·ñ×é³ÉÄÚÄ»ÉúÒâ¡£¡£¡£¡£¡£¡£¡£¡£Òò´Ë£¬£¬£¬£¬£¬£¬£¬£¬ÐÅÅûÒåÎñÈËÓ¦µ±¶Ô¡°ÖØ´óÊÂÎñ¡±µÄÏêϸÇéÐμÓÒÔÃ÷È·Óë¹Ø×¢¡£¡£¡£¡£¡£¡£¡£¡£
±ðµÄ£¬£¬£¬£¬£¬£¬£¬£¬ÐÅÅûйæÐÞ¸ÄÁËÉÏÊй«Ë¾ÖØ´óÊÂÎñÅû¶ʱµã¡£¡£¡£¡£¡£¡£¡£¡£Ïà½ÏÓÚÔ¡¶ÐÅÅû²½·¥¡·µÚ31Ìõ½«¶¼à¸ß¡°ÖªÏ¤¸ÃÖØ´óÊÂÎñ±¬·¢²¢±¨¸æÊ±¡±×÷ΪÅû¶ʱµã£¬£¬£¬£¬£¬£¬£¬£¬ÐÅÅûйæµÚ24Ìõ»®¶¨µ±¶¼à¸ß¡°ÖªÏ¤¸ÃÖØ´óÊÂÎñ±¬·¢Ê±¡±£¬£¬£¬£¬£¬£¬£¬£¬ÉÏÊй«Ë¾¼´´¥·¢Åû¶ÒåÎñ¡£¡£¡£¡£¡£¡£¡£¡£Í¨¹ý±ÈÕÕ¿É·¢Ã÷£¬£¬£¬£¬£¬£¬£¬£¬ÉÏÊй«Ë¾ÔÝʱ±¨¸æµÄʱµã½øÒ»²½Ìáǰ£¬£¬£¬£¬£¬£¬£¬£¬ÐÅÏ¢Åû¶µÄʵʱÐÔ½øÒ»²½ÔöÇ¿¡£¡£¡£¡£¡£¡£¡£¡£

Îå¡¢ÍêÉÆÐÅÏ¢Åû¶ÊÂÎñ¹ÜÀíÖÆ¶È
(Ò») Ç¿»¯ÄÚÄ»ÐÅÏ¢ÖªÇéÈ˹ҺŹÜÀíÒªÇó
ÐÅÅûйæµÚ30Ìõ½øÒ»²½ÍêÉÆÁËÉÏÊй«Ë¾ÐÅÏ¢Åû¶ÊÂÎñ¹ÜÀíÖÆ¶È£¬£¬£¬£¬£¬£¬£¬£¬ÐÂÔö¡°ÄÚÄ»ÐÅÏ¢ÖªÇéÈ˹ҺŹÜÀíÖÆ¶È¡±¡£¡£¡£¡£¡£¡£¡£¡£ÔÚ½üÆÚÖ¤¼à»á¡¢Ö¤¼à¾Ö¼°»¦ÉîÉúÒâËùµÄî¿Ïµ°¸ÀýÖУ¬£¬£¬£¬£¬£¬£¬£¬ÆµÈÔ·ºÆðÏà¹ØÖ÷ÌåÒòÄÚÄ»ÐÅÏ¢ÖªÇéÈ˹ҺŹÜÀí²»¹æ·¶¶ø±»½ÓÄÉÐÐÕþî¿Ïµ²½·¥»ò×ÔÂÉî¿Ïµ²½·¥µÄÇéÐΣ¬£¬£¬£¬£¬£¬£¬£¬½¨ÒéÉÏÊй«Ë¾²Î¿¼½ñÄê2ÔÂÉúЧµÄ¡¶¹ØÓÚÉÏÊй«Ë¾ÄÚÄ»ÐÅÏ¢ÖªÇéÈ˹ҺŹÜÀíÖÆ¶ÈµÄ»®¶¨¡·ÊµÊ±¸üС¢ÍêÉÆÏà¹ØÖÆ¶È¡£¡£¡£¡£¡£¡£¡£¡£

(¶þ) ¹æÖƶ¼à¸ß¶ÔÍâÐû²¼ÐÅÏ¢ÐÐΪ
ÐÅÅûйæµÚ33ÌõÐÂÔöÁ˹ØÓÚ¶¼à¸ß¶ÔÍâÐû²¼ÐÅÏ¢ÐÐΪµÄ¹æÖÆ£¬£¬£¬£¬£¬£¬£¬£¬»®¶¨ÉÏÊй«Ë¾Ó¦µ±Öƶ©¶¼à¸ß¶ÔÍâÐû²¼ÐÅÏ¢µÄÐÐΪ¹æ·¶£¬£¬£¬£¬£¬£¬£¬£¬Ã÷È··Ç¾¶Ê»áÊéÃæÊÚȨ²»µÃ¶ÔÍâÐû²¼Î´Åû¶ÐÅÏ¢µÄÇéÐΡ£¡£¡£¡£¡£¡£¡£¡£½üÄêÀ´£¬£¬£¬£¬£¬£¬£¬£¬³£¼ûÉÏÊй«Ë¾¸ß¹Ü¶¯éüÐû²¼ÓйØÒµ¼¨Ä¿µÄµÄ¡°ºÀÑÔ׳Ó»òÕß×ß©ÉÐδ¹ûÕæµÄÖ÷ÒªÐÅÏ¢£¬£¬£¬£¬£¬£¬£¬£¬ÐÅÅûйæÕë¶Ô¸ÃµÈÕ÷Ïó¾ÙÐÐÁËרÃŹæÖÆ£¬£¬£¬£¬£¬£¬£¬£¬Ìî²¹Á˹æÔò¿Õȱ¡£¡£¡£¡£¡£¡£¡£¡£ÉÏÊй«Ë¾¸ß¹ÜÍùÍù¼ÈÊǹ«Ë¾Á캽Õߣ¬£¬£¬£¬£¬£¬£¬£¬ÓÖÊÇÐÐҵר¼Ò£¬£¬£¬£¬£¬£¬£¬£¬ÔÚ¹«¹²³¡ºÏ½ÒÏþ×ÔÉí¿´·¨Î޿ɺñ·Ç£¬£¬£¬£¬£¬£¬£¬£¬¿ÉÊÇÓÉÓÚÆäÉí·ÝÌØÊâÐÔ£¬£¬£¬£¬£¬£¬£¬£¬ÐèÍŽáÐû²¼ÐÅÏ¢µÄʱ¼ä¡¢ËùÔÚ¡¢ÄÚÈݵȣ¬£¬£¬£¬£¬£¬£¬£¬ÉóÉ÷Ϊ֮£¬£¬£¬£¬£¬£¬£¬£¬²»¿É¹ýÓÚËæÐÔ¡£¡£¡£¡£¡£¡£¡£¡£

(Èý) Ç¿»¯Öнé»ú¹¹¡°¿´ÃÅÈË¡±Ö°Ôð
ÐÅÅûÐÂ¹æ¹ØÓÚ֤ȯ·þÎñ»ú¹¹ÐÂÔöÁËÍ×ÉÆÉúÑĿͻ§Î¯ÍÐÎļþ¡¢ÄÚ²¿¹ÜÀí¡¢ÓªÒµÄ±»®µÈÊÂÇé¸å±¾µÄÒªÇ󣬣¬£¬£¬£¬£¬£¬£¬²¢¶ÔÆäÐÂÔöÁËÅäºÏÖ¤¼à»áî¿ÏµµÄÒåÎñ¡£¡£¡£¡£¡£¡£¡£¡£±ðµÄ£¬£¬£¬£¬£¬£¬£¬£¬ÔÚÖ´Òµ¹æ·¶·½Ã棬£¬£¬£¬£¬£¬£¬£¬ÐÅÅûÐÂ¹æ¹ØÓÚ»á¼ÆÊ¦ÊÂÎñËù¡¢×ʲúÆÀ¹À»ú¹¹ÐÂÔöÁËÖÊÁ¿¿ØÖÆÏµÍ³¡¢×ÔÁ¦ÐÔ¹ÜÀíºÍͶ×ÊÕß±£»£»£»£»£»£»¤»úÖÆ·½ÃæµÄÒªÇ󡣡£¡£¡£¡£¡£¡£¡£
×¢²áÖÆÅä¾°Ï£¬£¬£¬£¬£¬£¬£¬£¬î¿Ïµ²ã¶à´ÎÌá³öÒªÔöÇ¿Öнé»ú¹¹¡°¿´ÃÅÈË¡±µÄÖ´·¨ÔðÈΡ£¡£¡£¡£¡£¡£¡£¡£½ñÄêÒÔÀ´£¬£¬£¬£¬£¬£¬£¬£¬Ò²¶à´Î·ºÆðÖнé»ú¹¹ÒòÉÏÊй«Ë¾ÐÅÅûÎ¥·¨Î¥¹æ¶ø¼ç¸ºÁ¬´øÔðÈεÄÇéÐΡ£¡£¡£¡£¡£¡£¡£¡£µä·¶È翵ÃÀÒ©Òµ²ÆÎñÔì¼Ù°¸ÖУ¬£¬£¬£¬£¬£¬£¬£¬¹ã¶«ÕýÖÐÖé½»á¼ÆÊ¦ÊÂÎñÒòÉ󼯱¨¸æÐéα¼Í¼¡¢²Æ±¨É󼯱£´æÈ±ÏݵÈÔµ¹ÊÔÓɱ»·£5700Íò¡£¡£¡£¡£¡£¡£¡£¡£[×¢3]Öнé»ú¹¹¡°¿´ÃÅÈË¡±ÔðÈÎÕý±»Ò»Á¬ÔöÇ¿£¬£¬£¬£¬£¬£¬£¬£¬Öнé»ú¹¹Ó¦ã¡ÊØÐÅÅûйæÌá³öµÄºÏ¹æÒªÇ󣬣¬£¬£¬£¬£¬£¬£¬ÔÚ×ÊÔ´Êг¡Î¥·¨ÐÐΪ¡°ÁãÈÝÈÌ¡±µÄî¿ÏµÌ¬ÊÆÏÂÂÙΪ¡°·Å·çÕß¡±½«Ö§¸¶ÖØ´ó¼ÛÇ®¡£¡£¡£¡£¡£¡£¡£¡£

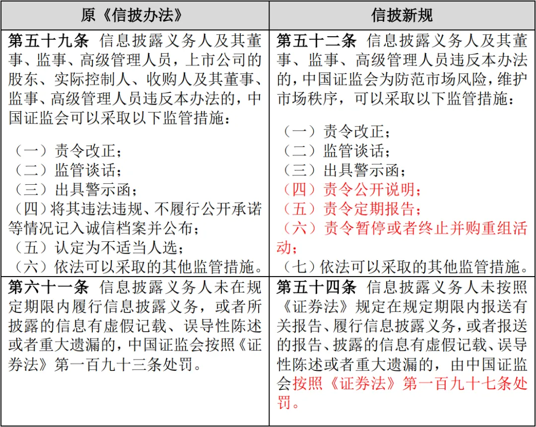
Áù¡¢Ç¿»¯ÐÅÏ¢Åû¶Υ¹æµÄÖ´·¨ÔðÈÎ
(Ò») ¸üÐÂî¿Ïµ²½·¥ÀàÐÍÓë´¦·ÖÒÀ¾Ý
¹ØÓÚî¿Ïµ²½·¥ÀàÐÍ£¬£¬£¬£¬£¬£¬£¬£¬ÐÅÅûйæµÚ52Ìõ±£´æÁËÔ¡¶ÐÅÅû²½·¥¡·ÖеÄÔðÁî¾ÀÕý¡¢î¿ÏµÌ¸»°¡¢³ö¾ß¾¯Ê¾º¯ÈýÀಽ·¥£¬£¬£¬£¬£¬£¬£¬£¬ÐÂÔöÁËÔðÁî¹ûÕæËµÃ÷¡¢ÔðÁî°´ÆÚ±¨¸æ¡¢ÔðÁîÔÝÍ£»£»£»£»£»£»òÕßÖÕÖ¹²¢¹ºÖØ×éÔ˶¯ÈýÀಽ·¥£¬£¬£¬£¬£¬£¬£¬£¬²¢É¾³ýÁ˼ÇÈë³ÏÐŵµ°¸µÄî¿Ïµ²½·¥¡£¡£¡£¡£¡£¡£¡£¡£¹ØÓÚ´¦·ÖÒÀ¾Ý£¬£¬£¬£¬£¬£¬£¬£¬ÐÅÅûйæµÚ54Ìõ½«ÐÅÅûÎ¥¹æµÄ´¦·ÖÒÀ¾ÝÓÉÔ¡¶Ö¤È¯·¨¡·µÚ193Ìõ¸üÐÂΪС¶Ö¤È¯·¨¡·µÚ197Ìõ£¬£¬£¬£¬£¬£¬£¬£¬¼´ÐÅÅûÎ¥¹æ·£¿£¿£¿£¿£¿î½ð¶îÓÉÔÀ´µÄ60ÍòÔª¶¥¸ñ´¦·ÖÉÏÉýÖÁ1000ÍòÔª¡£¡£¡£¡£¡£¡£¡£¡£

(¶þ) Õë¶Ô¶¼à¸ßÕûÌåÒìÒéÉùÃ÷ÉèÖÃרÃÅÖ´·¨ÔðÈÎ
ÐÅÅûйæµÚ58ÌõÕë¶Ô¶¼à¸ßÔÚÉóÒéʱÔ޳ɡ¢Åû¶ʱÓÖ²»±£ÕæµÄ¡°±äÁ³¡±ÇéÐÎÐÂÉèÖÃÁËרÃŵÄÖ´·¨ÔðÈΣ¬£¬£¬£¬£¬£¬£¬£¬Ïà¹ØÖ°Ô±¿É±»¸øÓèÖÒÑÔ²¢´¦·Ö¿£¿£¿£¿£¿î£¬£¬£¬£¬£¬£¬£¬£¬Çé½ÚÑÏÖØµÄ£¬£¬£¬£¬£¬£¬£¬£¬»¹¿ÉÄܱ»Êг¡½ûÈë¡£¡£¡£¡£¡£¡£¡£¡£¶¼à¸ßÕûÌåÒìÒéÉùÃ÷µÄµä·¶°¸ÀýιýÓÚ*STÕ×У¬£¬£¬£¬£¬£¬£¬£¬*STÕ×ÐÂÐû²¼µÄ2019ÄêÄ걨Ôâ¶¼à¸ßÕûÌå·ñ¶¨£¬£¬£¬£¬£¬£¬£¬£¬ËùÓеͼà¸ß³ÉÔ±¾ù½ÒÏþÁ˲»±£ÕæÒìÒéÉùÃ÷£¬£¬£¬£¬£¬£¬£¬£¬²¢Ç¿µ÷²»¼ç¸ºÈκÎСÎÒ˽¼Ò»òÁ¬´øÔðÈΡ£¡£¡£¡£¡£¡£¡£¡£ÒÔºóÔÚ´ËÖÖÇéÐÎÏ£¬£¬£¬£¬£¬£¬£¬£¬¹ØÓÚ¡°±äÁ³¡±¶¼à¸ßµÄ´¦·ÖÓÐÁËÃ÷È·ÒÀ¾Ý¡£¡£¡£¡£¡£¡£¡£¡£

(Èý) Ç¿µ÷ÐÅÏ¢Åû¶ÐÌÊÂ×·Ôð
ÕýÈçÖ¤¼à»áÖ÷ϯÒ×»áÂúËùÑÔ£¬£¬£¬£¬£¬£¬£¬£¬¡°×ÊÔ´Êг¡²»·¨ÐÐΪÕߣ¬£¬£¬£¬£¬£¬£¬£¬Ò»ÅÂ×øÀΣ¬£¬£¬£¬£¬£¬£¬£¬¶þű»¹«¹²Í¶×ÊÕßËßËÏË÷Å⡱£¬£¬£¬£¬£¬£¬£¬£¬ÐÅÅûÎ¥¹æ³ýÁ˼縺ÐÐÕþÔðÈÎÍ⣬£¬£¬£¬£¬£¬£¬£¬»¹½«ÃæÁÙÐÌÊÂÓëÃñÊÂÔðÈÎΣº¦¡£¡£¡£¡£¡£¡£¡£¡£ÐÅÅûйæµÚ61Ìõ»®¶¨£º¡°Î¥·´±¾²½·¥£¬£¬£¬£¬£¬£¬£¬£¬ÉæÏÓ·¸·¨µÄ£¬£¬£¬£¬£¬£¬£¬£¬ÒÀ·¨ÒÆËÍ˾·¨»ú¹Ø×·¾¿ÐÌÊÂÔðÈΡ£¡£¡£¡£¡£¡£¡£¡£¡±¡¶ÐÌ·¨ÐÞÕý°¸£¨Ê®Ò»£©¡·´ó·ùÌáÉý¡°Î¥¹æÅû¶¡¢²»Åû¶Ö÷ÒªÐÅÏ¢×µÄÐÌ·£Á¦¶È£¬£¬£¬£¬£¬£¬£¬£¬ÐÌÆÚÉÏÏÞÓÉ3ÄêÌá¸ßÖÁ10Ä꣬£¬£¬£¬£¬£¬£¬£¬·£½ðÊý¶îÓÉ2ÍòÔª-20ÍòÔªÐÞ¸ÄΪ¡°²¢´¦·Ö½ð¡±£¬£¬£¬£¬£¬£¬£¬£¬×÷·Ï20ÍòÔªµÄÉÏÏÞ£¬£¬£¬£¬£¬£¬£¬£¬²¢ÇÒÃ÷È·½«¿Ø¹É¹É¶«¡¢Êµ¿ØÈË×éÖ¯¡¢Ö¸Ê¹ÊµÑéÐÅÅûÔì¼Ù£¬£¬£¬£¬£¬£¬£¬£¬ÒÔ¼°¿Ø¹É¹É¶«¡¢Êµ¿ØÈËÕÚÑÚÏà¹ØÊÂÏîµ¼Ö¹«Ë¾Åû¶ÐéαÐÅÏ¢µÈÐÐΪÄÉÈëÐ̹æÔòÖÆ¡£¡£¡£¡£¡£¡£¡£¡£
ÐÅÅûйæÊ©Ðк󣬣¬£¬£¬£¬£¬£¬£¬Ö¤¼à»á½«Ö¸µ¼»¦ÉîÉúÒâËùÔÚÓªÒµ¹æÔò²ãÃæ×öºÃ¼¾¶È±¨¸æÖƶȰ²ÅÅ¡£¡£¡£¡£¡£¡£¡£¡£ÐÅÏ¢Åû¶¹æÔòϵͳ·±ÔÓÇÒ¾«×¨£¬£¬£¬£¬£¬£¬£¬£¬ËùÉæÒåÎñÖ÷ÌåÖڶ࣬£¬£¬£¬£¬£¬£¬£¬î¿Ïµ¹¤¾ßºÜ¿ÉÄÜÔÚÎÞÒâÖ®¼äÒÑ´¥Åöî¿ÏµºìÏß¡£¡£¡£¡£¡£¡£¡£¡£ÐÅÅûйæÒµÒÑÊ©ÐУ¬£¬£¬£¬£¬£¬£¬£¬ÐÅÅûÊÂÈËÇéÁÙµÄî¿Ïµ¸ßÑ¹Ì¬ÊÆ½ûֹСê£¬£¬£¬£¬£¬£¬£¬ÉÏÊй«Ë¾¼°¶¼à¸ßµÈÏà¹ØÖ÷ÌåÓ¦µ±¿ìËÙÎüÊÕ¡¢Ë³Ó¦Ð¹æÔò£¬£¬£¬£¬£¬£¬£¬£¬ÐëҪʱ½èÖúרҵ»ú¹¹ÒÔ×èÖ¹¸ß¶îÎ¥·¨Î¥¹æ±¾Ç®¡£¡£¡£¡£¡£¡£¡£¡£ÔÚ×ÊÔ´Êг¡½á¹¹ÐÔˢеÄÐÂÈüµÀÉÏ£¬£¬£¬£¬£¬£¬£¬£¬ÉÏÊй«Ë¾Î¨ÓÐÔúʵ×öºÃºÏ¹æÊÂÇé·½ÄÜÐÐÎÈÖÂÔ¶¡£¡£¡£¡£¡£¡£¡£¡£
Ô´´»Æ½¶« Ê© ÀÙ Õź£Ñô ¹úºÆ×´Ê¦ÊÂÎñËù